整治欠薪投诉接访
为保障广大劳动者按时足额取得工资报酬,推动类欠薪问题化解,杭州市各区、县(市)政府开展欠薪投诉集中接访活动。
一、接访主题
1.现场接待劳动者欠薪举报投诉问题。
2.接受有关劳动纠纷及欠薪问题政策咨询。
二、接访时间
2023年1月11日工作时间。
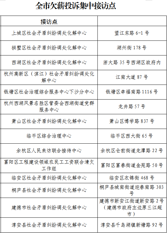
三、接访地点
各区、县(市)社会矛盾纠纷调处化解中心。
四、接访领导
各区、县(市)政府和镇街分管负责人,根治欠薪工作领导小组相关成员单位负责人。
五、其他事宜
投诉人可提前向各地矛调中心咨询相关事宜,或于1月11日当日工作时间携带本人有效身份证件、拖欠工资线索材料就近前往当地矛调中心反映欠薪问题。人数较多的,推选2至5名代表。
杭州市根治欠薪工作领导小组办公室
2023年1月9日

声明:
本文仅代表作者个人观点,与新江南网无关。其原创性以及文中陈述文字和内容未经本站证实,对本文以及其中全部或者部分内容、文字的真实性、完整性、及时性本站不作任何保证或承诺,请读者仅作参考,并请自行核实相关内容,新江南网号系信息发布平台,新江南网仅提供信息存储空间服务。如有侵权请出示权属凭证联系管理员(yin040310@sina.com)删除!
阅读推荐
新闻爆料