杭州家长注意!市教育局紧急提醒

2026-03-17  A+ A-
  《新江南网》江南区域知名综合门户网站!
 追踪网络热点,关注民生动态,传播江南文化,倡导网络新时代!
https://www.xjnnet.com/新江南网欢迎您! 
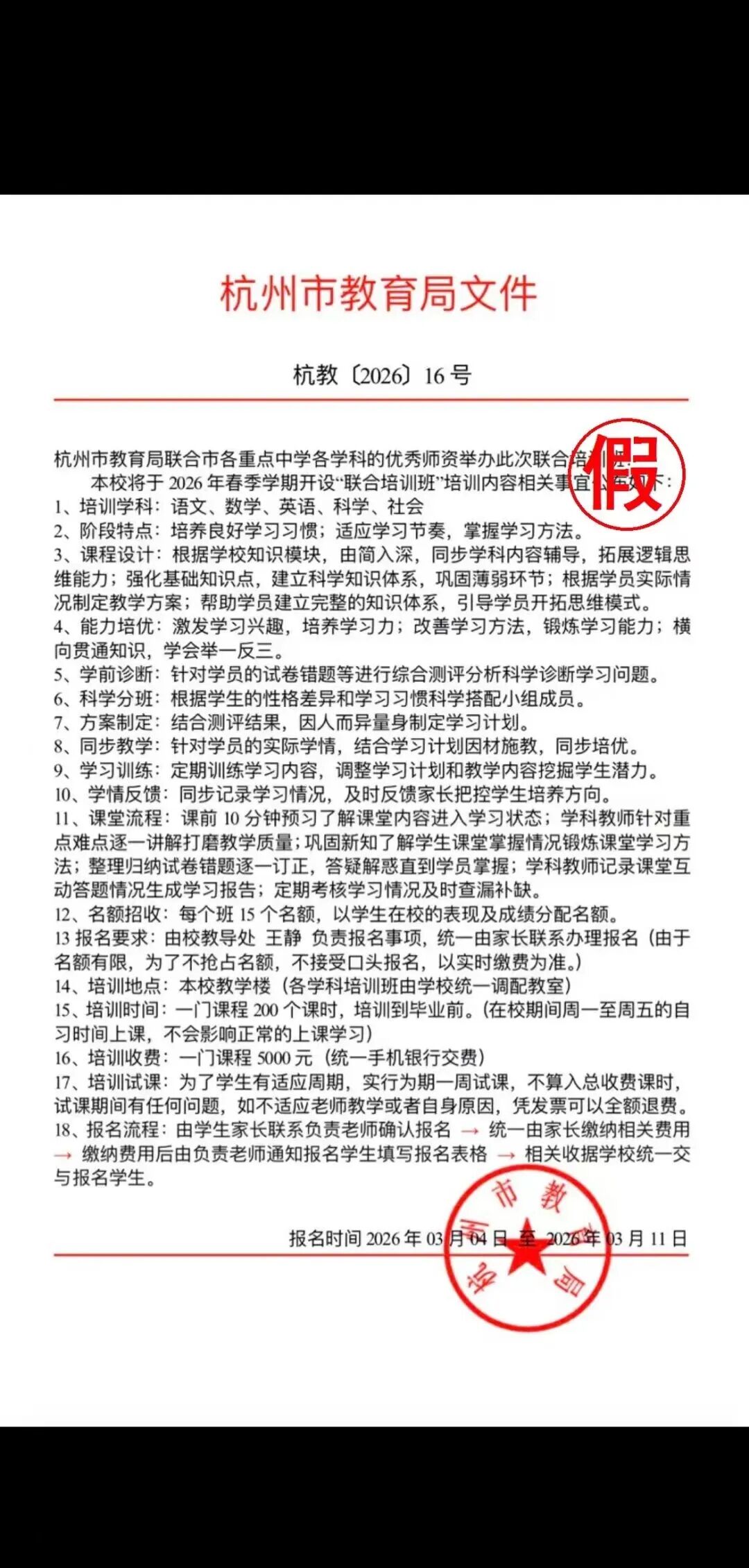
近日,有家长反映收到一份名为《杭州市教育局文件》(文号“杭教〔2026〕16号”)的所谓“联合培训班”招生通知,经核实,该文件系不法分子冒用杭州市教育局名义伪造发布,内容纯属虚构,请家长朋友切勿相信!

图片

图片

诈骗套路揭秘

伪造权威通知:冒充教育局、学校等官方部门,虚构“内部名额”“统一组织”等幌子,利用公信力降低家长警惕。

制造紧迫感:以“名额有限”“预缴占位”为由催促家长快速转账,且收款账户多为个人账户,这是最明显的风险信号。

虚假承诺保障:谎称“可凭发票退费”,营造“正规可靠”的假象,实为打消疑虑的套路。

精准瞄准焦虑:利用家长对孩子教育的重视,虚构稀缺培训机会,诱导在焦虑中匆忙付款。

请家长朋友们提高警惕

不要轻信此类信息,谨防上当!

资料/市教育局

 

网站声明:
本文仅代表作者个人观点,与新江南网无关。其原创性以及文中陈述文字和内容未经本站证实,对本文以及其中全部或者部分内容、文字的真实性、完整性、及时性本站不作任何保证或承诺,请读者仅作参考,并请自行核实相关内容,新江南网号系信息发布平台,新江南网仅提供信息存储空间服务。如有侵权请出示权属凭证联系管理员(yin040310@sina.com)删除! 

 

新江南网版权所有 苏ICP备17007001号-1